This article is part of a series (links below). I would recommend reading the articles in order, starting with “Greenfield Opportunity”, which provides the required framing.
- Greenfield Opportunity
- Modern IT Ecosystem
- Service Delivery
- SD-WAN
- Hybrid Multi-Cloud
- Automation
- Device-as-a-Service
- Identity Access Management
- Unified Communications
- Line of Business Apps
The previous articles have focused on design, technology, positioning, and delivery. This article will highlight the facilitating enterprise architecture methodology, including the organisation structure and processes.
Introduction
To some extent, every business of every size in every industry is now a technology business. Therefore, every business strategy is inherently a digital strategy.
As referenced by Simon Sinek, as part of the popular The Golden Circle framework, Information Technology can have a profound impact on the “HOW” and “WHAT”, powering the business vision (WHY).

Within IT, our vision is clear…
“Partner to create value through innovative digital products, services and insights, that help to transform the well-being of animals, people, and our planet.”
To enable this vision, a direct and continuous connection must be established between the digital products/services/insights and the business outcome. This can be facilitated by an important philosophical change, evolving from a traditional “project mindset” to a “product mindset”.
-
Project Mindset: A way of funding and organising the delivery of a specific output with a fixed end date.
-
Product Mindset: Designed to continually create value throughout the lifecycle of a given product.
This change in philosophy incorporates key industry concepts, such as product ownership, product teams, iterative planning, continuous improvement and continuous investment.
In short, instead of focusing on a fixed output, a product mindset is focused on the outcome. This subtle change can have a significant impact on how a business organises, governs and funds IT.
The diagram below highlights our proposed IT organisation design, supporting approximately 150+ IT Employees.

Enterprise prioritisation and a focus on maximising value will help ensure that we utilise our resources effectively, directly and holistically supporting key business outcomes. Outlined below is a summary of each team, including their high-level roles and responsibilities.
-
Business Relationship Management (BRM): Accountable for product ownership (including product vision, backlog, lifecycle, communications), as well as enterprise governance, prioritisation, and budgeting. BRM represents the “digital vision” as part of a given business outcome, fostering the required business relationships, expertise and context. This enterprise (cross-functional) approach supports our goal to maximise the value contribution of IT, ensuring we are positioned as a differentiator, driving competitive advantage.
-
SolutionOps: Accountable for application solution design, delivery, and operations, across all business functions, supported by an enterprise Application Managed Services (AMS) provider. This incorporates purchased (Commercial of the Shelf) and custom-developed applications, following a “DevSecOps” culture, with a focus on Continuous Delivery, Testing and Quality. SolutionOps is also accountable for maintaining our commodity (highly-industrialised) services (e.g. Workday, Veeva CRM, SAP), allowing common practices, such as release management, regression testing, data integrations, and data obfuscation to be consolidated. This approach drives economies of scale and efficiency, reducing the risk of duplication, as well as promoting standardisation and re-use through techniques such as inner sourcing.
-
DataOps: Accountable for enabling an automated, process-oriented methodology that facilitates the design and delivery of Enterprise Data and Analytics. DataOps includes data architecture, engineering and stewardship, helping to ensure data is discoverable, consumable, and reusable, as well as enabling advanced data concepts such as Predictive Analytics, Machine Learning and Artificial Intelligence. This dedicated focus on data demonstrates our intent and ambition to become a data-driven company.
-
TechOps: Accountable for the design, delivery, and operations of our enterprise IT ecosystem, including foundational technologies (e.g. Identity, Network, Hosting, Workplace), data platforms, and local site operations. TechOps services are made consumable via an automation layer (e.g. Cloud Direct and Cloud Brokered), enabling autonomy for SolutionOps and DataOps. This approach helps to ensure we maximise our investments, as well as embed consistent information security, quality and privacy controls at our core.
-
IT BusinessOps: Accountable for the enterprise management of financials, suppliers, resources, organisational change and the portfolio. IT Business Operations works alongside representatives from each team (BRM, SolutionOps, DataOps, TechOps, Information Security), looking to advise and measure value across processes, policies, investments, financial planning, etc.
-
Information Security: Accountable for establishing and governing information security requirements, as well as protecting enterprise confidentiality, integrity, and availability. Similar to Privacy and Quality, Information Security is an embedded practise, therefore, this dedicated team provides specific expertise and external council, supporting the implementation of a “Zero Trust” security model.
Although the organisation design is split horizontally (enterprise teams), work occurs vertically.

Product teams are formed organically, based on the enterprise (cross-functional) backlog, prioritisation and budget.
Each product team includes appropriate business expertise (split across Customer, Product, Operations and Corporate), as well as a cross-section of skills, covering product ownership (BRM), application (SolutionOps) and data (DataOps) engineering, as well as consultancy from domain experts (TechOps and Information Security).
The ability to scale elastically is achieved through the Application Managed Services (AMS) provider, providing access to engineer and specialist resources.
Enterprise Architecture Community (EAC)
The Enterprise Architecture Community (emphasis on the community) is a virtual team, including representation from across the organisation.

The community of architects, each with specific expertise (e.g. business, solution, data and domain architects), will ensure enterprise architecture is relevant, practical and delivering a clear value proposition. Each architect represents their area of expertise, providing thought leadership and contributing towards the enterprise outcome. This approach positions architecture as a core part of the end-to-end product lifecycle (not a disconnected team and set of processes), which ensures strong business continuity and situational awareness.
The goal of the Enterprise Architecture Community is to provide a “north star” for the enterprise, through the creation of principles, declarations and clear technology positioning via the enterprise reference architecture. Each member of the community is accountable for distributing the enterprise direction, recognising that architecture is an embedded process, not restricted to those with “architect” in their title. This direction promotes our strategic direction by proactively triggering the right architecture conversations.
The diagram below highlights our Enterprise Architecture methodology, with key components being owned by Enterprise Architecture Community, leveraged by a product team (specifically engineers) during the design and delivery of a new solution.

As highlighted in the article “Modern IT Ecosystem”, we have defined four IT principles for each architecture domain (e.g. Business, Information, Application, and Technology). These IT principles have been designed to be easy to consume, remember, and adopt, targeting all of IT. The article also includes our IT declarations, which build on the IT principles, providing additional context.
To help ensure a direct and continuous connection between IT and the business outcomes, business capability mapping highlights all required capabilities across the value chain (e.g. Research & Development, Manufacturing, Commercial, and Global Services). Any enterprise capability (leveraged by multiple parts of the value chain) are mapped to the Enterprise Reference Architecture and positioned against key technology investments. This process helps to maximise our return on investment, whilst enabling standardisation and promoting re-use.

Recognising the number of enterprise capabilities, they are split into the following categories to simplify consumption and maintenance.
- Security / Risk
- Customer Management
- Employee Management
- Supplier Management
- Process Management
- Document Management
- Data Management
- Asset Management
- Engineering
- Communications
- Enterprise Infrastructure
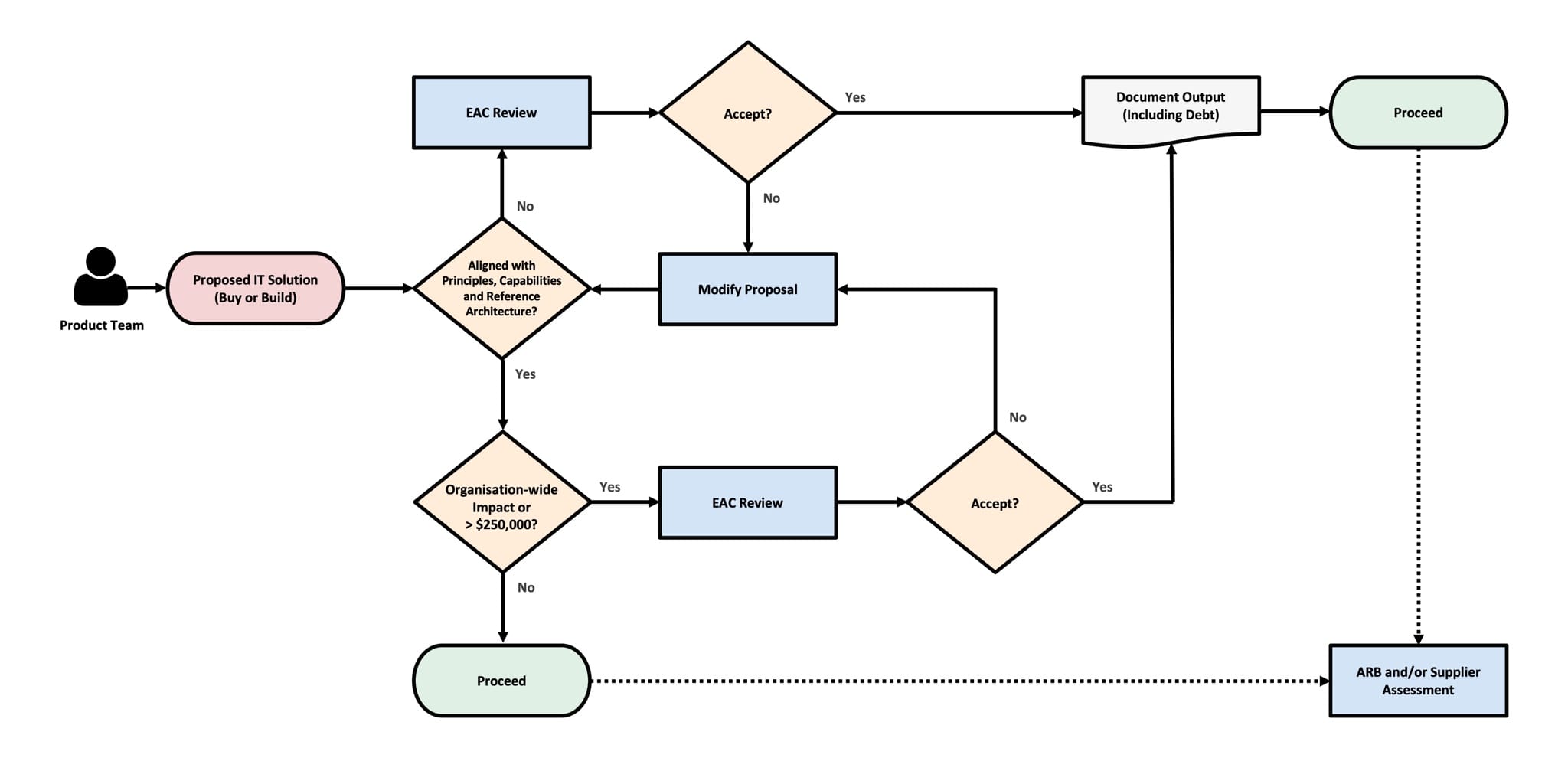
Finally, the following process is used to govern enterprise architecture, placing an emphasis on the previously described IT principles, decelerations and reference architecture.

The Enterprise Architecture Community has been designed to be an enabler, not a barrier (something that adds unnecessary bureaucracy). Therefore, the process promotes and incentivises architecture alignment, rewarding the product teams with autonomy (no review required), resulting in speed to value and agility.
Conclusion
We believe this lightweight/embedded approach to enterprise architecture promotes the right behaviours, avoiding the trap of creating an “Ivory Tower”, where the value proposition of architecture can be quickly lost.
The approach does not follow a specific architecture methodology (e.g. TOGAF, etc.) Instead, it aims to take the best bits from multiple sources, complementing our culture and remaining focused on business outcomes.